返回列表 发布新帖

[资讯] 西安城市发展一周动态(2025.11.10——2025.11.16)

20629 6
发表于 2025-11-17 09:55:36 | 显示全部楼层 阅读模式 | 来自陕西

西安人都注册了,还不快来?

您需要 登录 才可以下载或查看,没有账号?注册

×
为了便于大家更快速有效地了解西安城市发展的最新动向,掌握最新项目进展,进一步提升大家对西安发展的认知,荣耀西安网特此整合了一周城市发展动态。让我们紧跟西安发展脚步,了解奔跑中的大西安。一起来看一看上周西安都发生了哪些大事吧!
城市发展


1.西安重点城更片区的另一面,老城“焕新”不靠大拆大建!
西安今年提出的五大城市更新重点片区之中,西电片区、团结片区、幸福林带片区都在通过土地的腾挪辗转来实现区域发展的全新定位,而张家堡片区通过"微更新、精治理"打通交通堵点,提升区域服务能级与活力品质。
唯有三学街片区在核心项目西安碑林博物馆改扩建工程建成投用后,因种种因素片区更新的脚步逐渐缓慢,但随着改造思路的转变,以及近日两则招标计划的发布,三学街片区已经重新开启新的改造道路。
ScreenShot_2025-11-17_094154_199.jpg

在西安城市发展过程中,不断拉大城市框架使城市开发的重点聚焦在远郊板块,例如高新三期、灞河东岸、北跨渭河等地。
而三环内因为可开发全新土地日渐稀缺,主城区则通过城市更新“腾笼换鸟”来重整土地。例如幸福林带片区、西电片区、团结片区等。
在这其中,团结片区板块的谋划,至今已有近10年时间。数年间经历征迁与建设,从“边缘户”变成核心开发板块,规划面积实现5倍扩容,定位亦在随之而变。
ScreenShot_2025-11-17_091744_333.jpg

3.陕西上市企业再+1,行业龙头,顶尖IP!
陕西旅游冲刺上交所主板上市迎来关键一战。
根据上交所最新公告显示,陕西旅游文化产业股份有限公司(首发):符合发行条件、上市条件和信息披露要求。
ScreenShot_2025-11-17_091357_548.jpg

11月3日,2025硬科技创新大会西安高新区系列活动——国家硬科技创新示范区发展会议在西安高新国际会议中心举行。会上,举行了科技产业类项目签约仪式,11个高科技项目落地西安高新区。
此次签约的项目聚焦半导体、智能制造、低空经济、航空航天、生物医药、新能源新材料等前沿产业赛道,具备技术领先性与产业带动性,将进一步完善区域产业链布局。
ScreenShot_2025-11-17_091505_636.jpg

 当下,越来越多的品牌将陕西、西北地区乃至全国首店开在西安,据赢商大数据不完全统计,2025年1-9月,西安全市引入各类品牌首店236家。“首店”“首发”正以对消费市场强劲的吸引力,成为提振消费重要引擎。
ScreenShot_2025-11-17_091615_051.jpg

西安理工大学2025年11月9日发布,11月8日,由陕西省教育厅、陕西省科学技术厅、陕西省工业和信息化厅指导,西安理工大学主办的产教融合科教融汇助力高质量发展推进会隆重举行。
为精准对接国家战略和区域发展需求,西安理工大学成立本科生院、科学技术研究院、卓越工程师学院、未来技术学院(知行学院)、人工智能交叉现代产业学院(与华为共建)、大学生素质教育中心、机械工程学院、数学学院、生态环境与化工学院、光电科学与智能仪器学院、集成电路学院及网络空间安全学院等13个新机构,与会嘉宾共同为新机构揭牌。

ScreenShot_2025-11-17_091959_468.jpg
11月11日,记者从西安浐灞国际港了解到,自2013年中欧班列长安号首发以来,西安已成为全国首个中欧班列年度开行量超5000列、累计开行量突破3万列的城市,开行量、重箱率、货运量等高质量核心指标连续7年稳居全国前列。

这两年,西安酒店行业遭遇大洗牌,昔日地标酒店转让、拍卖屡见不鲜。但地处“富人区”,荒废20余年无人问津,却极为罕见。
今天带大家看的,正是这样一个城市遗落之境,其背后也见证着城市发展变迁!
荒废20年!富人酒店成“废墟探险地”,这个酒店,就是位于未央湖畔的辛格瑞拉度假酒店。南有曲江池,北有未央湖。这一带正是昔日和曲江媲美的富人区——未央湖片区。该酒店北侧就是未央湖,围绕着湖边,遍布着雅荷度假山庄、丰源美佳别墅等昔日豪宅群。
ScreenShot_2025-11-17_092205_522.jpg

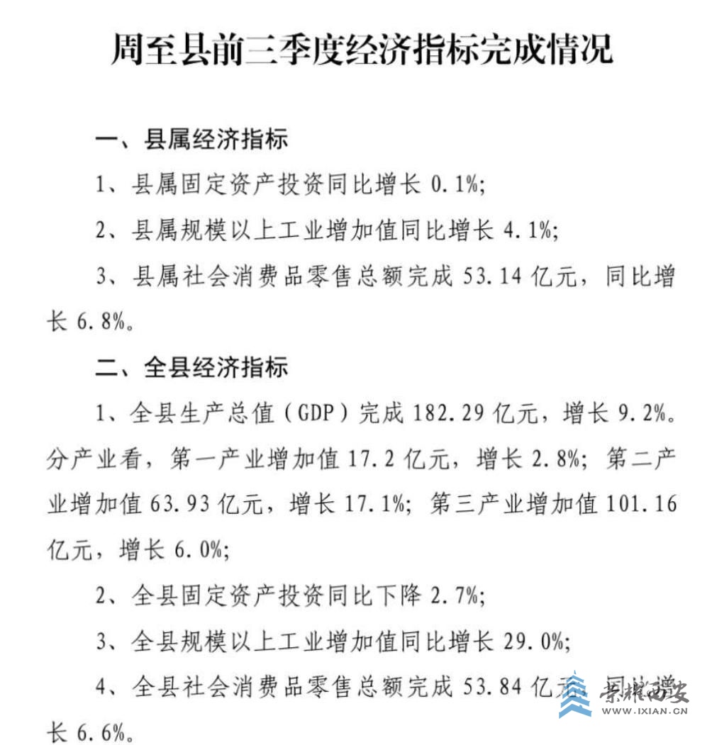
周至县2025前三季度gdp出炉,182.29亿(P1)
较2024年前三季度增长40.29亿元,对比P2
P3为网传榆林各区县gdp
ScreenShot_2025-11-17_092323_007.jpg

西安交通

西安地铁15号线开通在即!最“荒”的细柳站终于要修路了,现场已有划线平整痕迹,但未见大型机械!
期待下个月开通的场景!
ScreenShot_2025-11-17_092519_449.jpg

根据最新信息,张家堡环岛改造工程已接近尾声,部分路段已通车,整体工程预计年底完工。未央路与凤城九路交叉口及未央路(凤城八路至凤城九路段)改造工程已于2025年10月1日通车放行。
环岛内正在加紧施工中,根据航拍可见,十字交叉路口路面已初具雏形,下沉广场建设持续推进。工程计划于2025年底全面竣工,届时将实现环岛改十字、下沉广场启用、道路系统升级、政务设施优化等目标,提升片区交通效率和城市功能。
ScreenShot_2025-11-17_092609_500.jpg

理论上讲,要去西安东站,可以从纺四路向东过了西延高铁跨沪陕高速立交特大桥之后,右转,走210国道白鹿原段,半个小时之内就能看到西安东站,然而实际上我从没跑过这么快过,导致这个车站看起来特别远。
虽然西安向上的【新提醒】【西安向上】西安东站施工进展最新航拍(11月12日)一般而言很有看头,但却是看不过瘾。然而所有的现场照片都显示,那条210国道白鹿原段是不存在的。
ScreenShot_2025-11-17_092729_268.jpg

11月12日,受陕西省发展和改革委员会委托,国信国际工程咨询集团股份有限公司主持召开G9908西安都市圈环线周至至乾县高速公路工程可行性研究报告评审会。
会议邀请11名专家组成评审组,省发展改革委、省交通运输厅、陕西交控集团等相关单位代表共同参与。经深入研讨,专家组一致认为,该项目工可研路线方案合理、规模适宜、论证充分,同意报告通过评审。后续,报告将提交省发展改革委进行审核。
ScreenShot_2025-11-17_092849_440.jpg

目前,在西安规划新建环线项目中,西安城市环线、西安都市圈环线是两大重点关注项目。
年初相关会议上透露信息显示,西安都市圈环线周至至乾县高速公路项目、西安城市环线项目(北段)定下了年度目标。
近日,这两大项目纷纷迎来关键进展,朝着尽早开工建设提速。

ScreenShot_2025-11-17_093029_649.jpg

6.【西安向上】西安东站施工进展最新航拍(11月12日)
西安东站站房主体结构已顺利完工,目前已全面转入金属屋面、幕墙及装饰装修阶段。根据航拍可见,巨型钢结构骨架蔚为壮观,轨道层轮廓清晰可见,整体建筑已初具规模。
西安东站位于西安市高铁东城中央商务办公核心区,是国家铁路网规划中的重要枢纽节点。车站建筑总规模39.4万平方米、车场13台27线,其中西渝高速场5台9线、西武高速场4台8线、西康普速场4台10线,同时预留城际场,是集高铁、普铁、地铁、公交于一体的特大型综合交通枢纽。建成投用后,西安东站旅客年发送量预计将达到3650万人次,将极大地缓解西安铁路枢纽客流压力,对提升西安在全国铁路网中的区位作用,支撑内陆改革开放新高地建设,推进西部大开发形成新格局,助力“一带一路”高质量发展具有重要意义。
ScreenShot_2025-11-17_093137_849.jpg

2025年11月13日发布,本项目位于西安市雁塔区,为东西向道路,道路起点接现状公园南路,终点接现状长鸣路。总长度约517m,规划为城市次干路,道路红线标准段宽30m,渠化段宽40m,道路全长517.421m,设计速度40km/h。
建设内容包含道路工程、雨水工程、污水工程、交通工程、照明工程、电力管沟工程、通信主管群等
123652byy5zmrmpfasa7ys.jpg.jpg

邮电大学站热火朝天,期待地铁15号线早日通车
ScreenShot_2025-11-17_093655_049.jpg


西安城投道桥集团2025年11月15日发布,近日,西安城投道桥集团承建的灞河左岸道路新建、道路提升及其配套项目工程——北辰东路(欧亚大道-浐灞三路)市政工程通过竣工验收并顺利通车。该项目的顺利通车,有效改善了周边区域的通行条件和居住环境,切实提升周边居民获得感、幸福感,区域交通微循环再升级。
081506x65th79aztn9aeih.jpg.jpg
本帖点赞记录
点赞给态度,登录/注册 就能点赞
星河夜 2025-11-18 22:04 赞同 +1
恒星观察员 2025-11-18 11:06 赞同 +1
西安文丰 2025-11-18 00:28 赞同 +1
斯纳维 2025-11-17 22:07 赞同 +1
人潮里 2025-11-17 21:33 赞同 +1
人潮里我很好 2025-11-17 21:33 赞同 +1
赵航基 2025-11-17 20:36 赞同 +1
龙行达达 2025-11-17 19:35 赞同 +1
西安杨帆 2025-11-17 12:20 赞同 +1
风凌 2025-11-17 11:36 赞同 +1
江月诗 2025-11-17 11:21 赞同 +1

评论6

江月诗Lv.6 发表于 2025-11-17 11:22:03 | 显示全部楼层 | 来自陕西
一周城市动态
本帖点赞记录
点赞给态度,登录/注册 就能点赞
互互 赞同 +1
风凌 赞同 +1
回复 支持 2 反对 0

使用道具 举报

关中环线Lv.11 发表于 2025-11-17 11:58:15 | 显示全部楼层 | 来自陕西
西延高铁是我的最关注
本帖点赞记录
点赞给态度,登录/注册 就能点赞
互互 赞同 +1
回复 支持 1 反对 0

使用道具 举报

互互Lv.8 发表于 2025-11-17 18:00:04 | 显示全部楼层 | 来自山西
谢谢分享
回复 支持 反对

使用道具 举报

人潮里Lv.0 发表于 2025-11-17 21:33:04 | 显示全部楼层 | 来自陕西
提示: 作者被禁止或删除 内容自动屏蔽
回复 支持 反对

使用道具 举报

人潮里我很好Lv.0 发表于 2025-11-17 21:33:05 | 显示全部楼层 | 来自陕西
提示: 作者被禁止或删除 内容自动屏蔽
本帖点赞记录
点赞给态度,登录/注册 就能点赞
斯纳维 赞同 +1
回复 支持 1 反对 0

使用道具 举报

斯纳维Lv.8 发表于 2025-11-17 22:07:59 | 显示全部楼层 | 来自陕西
新的开始
回复 支持 反对

使用道具 举报

回复

您需要登录后才可以回帖 登录 | 注册

本版积分规则

中国互联网违法和不良信息举报中心 12377

陕西互联网违法和不良信息举报电话 029-63907150

免责声明:本网站不承担任何内容提供者的信息所引起的争议和法律责任,联系侵删

Copyright © 2001-2026 荣耀西安网 版权所有 All Rights Reserved. 陕ICP备2024053929号-1|陕公网安备61011302000104
关灯 在本版发帖
扫一扫添加微信客服
扫一扫下载客户端
返回顶部
快速回复 返回顶部 返回列表