输入验证码,即可复制
微信扫码关注,即可获得验证码
只需要3秒时间
返回列表 发布新帖

[我要爆料] “先上车后补票”:延长气田采气六厂招标疑云拷问程序正义

3116 4
发表于 7 天前 | 显示全部楼层 阅读模式 | 来自陕西

西安人都注册了,还不快来?

您需要 登录 才可以下载或查看,没有账号?注册

×
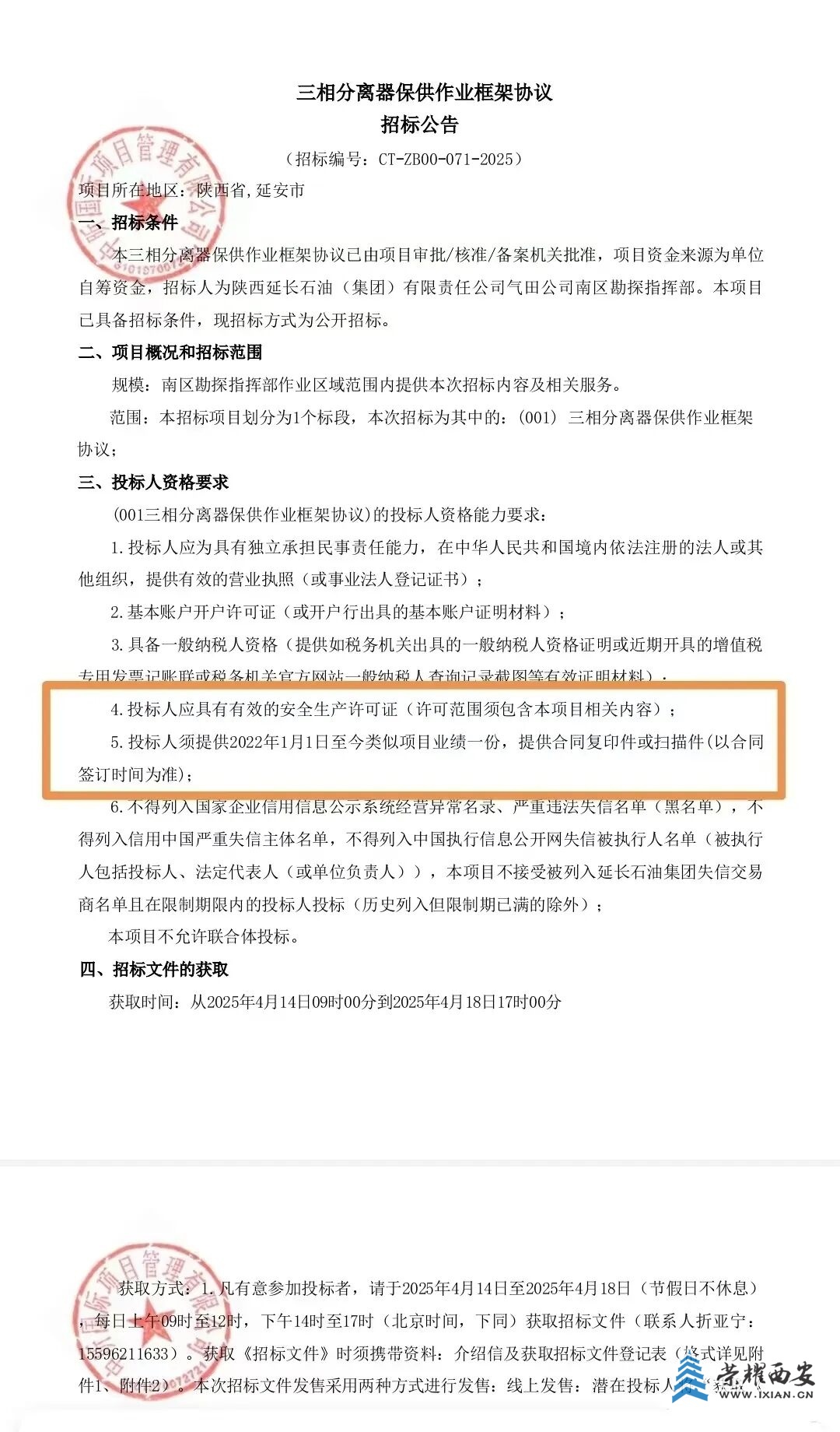
近日,网络上出现多篇关于延长气田采气六厂(原南区勘探指挥部)招标项目的质疑声在网络上发酵,将这家刚刚揭牌成立、承载着发展重任的新单位推向了风口浪尖。事件的核心,指向了中标企业“延安厚焱泽商贸有限责任公司”在资质获取时间上的明显瑕疵,这并非简单的程序疏漏,而是对招投标公平性原则的公然挑战,其背后暴露的监管缺位问题更值得深思。

疑点一:时间错位的“早产”许可证

此次争议的焦点,是一个清晰的时间矛盾。根据招标公告,获取招标文件的窗口期为2025年4月14日至4月18日。这意味着,所有意向投标企业必须在此时间点前,确认自己已满足包括“有效的安全生产许可证”在内的所有资格要求。然而,网友查询到的信息显示,中标企业延安厚焱泽公司的安全生产许可证,有效期自2025年4月27日才开始。

一个简单的时间对比便真相大白:企业在4月18日截止获取招标文件时,并未持有法定的“入场券”——安全生产许可证。直到开标前约十四天,这张关键资质才“姗姗来迟”。这种“先上车后补票”的操作,直接绕过了招投标法中关于投标人资格前置审查的核心规定。招投标的本质,是在一个公平的起点上,让所有符合条件的参与者进行竞争。当一个参赛者在起跑枪响后才拿到号码牌,并且最终还能夺得头名时,这场比赛的公正性已然荡然无存。

疑点二:监管失职的“默许”与“盲区”

如果说企业的“抢跑”行为是问题的表象,那么招标方的资格审查失职则是问题的根源。按照正常流程,招标方有责任、有义务对投标人的资质进行严格审查,确保其在参与投标的每一个环节都符合法定要求。延安厚焱泽公司能在不具备关键资质的情况下顺利参与投标,并最终中标第一名,这不禁让人发问:招标方的资格审查环节形同虚设?还是说存在某种“暗箱操作”,为特定企业“开绿灯”?

无论是疏忽大意还是有意为之,这都凸显了招标单位在过程监管中的严重失职。一个刚刚从勘探单位转型为综合性生产单位的采气厂,其未来发展系于规范、透明的运营管理之上。如果在成立之初就在如此重大的采购项目中出现程序漏洞,不仅会损害企业的经济利益,更会侵蚀其内部管理的公信力,为长远发展埋下隐患。

值得注意的是,延长气田采气六厂是延长石油第7个天然气生产单位,其前身南区勘探指挥部刚刚完成从单一勘探到勘探开发一体化的转型。对于一个正处于快速发展期、业务不断扩大的新单位而言,建立健全、严格执行的规章制度是其行稳致远的基石。此次招标风波,恰恰暴露了其在制度建设与执行上可能存在的短板。从勘探的“找资源”到生产的“保供应”,角色的转变要求管理思维必须同步升级,尤其是在涉及采购、合作等容易滋生腐败的环节,更应筑牢制度的“防火墙”。

面对网友的合理质疑和清晰的证据链,沉默和回避不是解决问题的办法。我们呼吁延长石油集团及上级监管部门正视此次事件,立即启动专项调查。调查不应止于涉事企业,更要深究招标单位相关责任人在资格审查、过程监管中是否存在失职渎职的行为,并向社会大众公开公布调查结果。

只有彻查真相,严厉问责,并将处理结果公之于众,才能挽回公众对招投标公平性的信心,才能为延长气田采气六厂的健康成长扫清障碍。一个企业的发展,不仅需要“雷鸣般的掌声”来庆祝揭牌,更需要“阳光下的操作”来赢得尊重。程序正义是市场经济的生命线,任何时候、任何单位,都没有逾越的特权。(来源:清廉西北)

640?wx_fmt=jpeg#imgIndex=0.jpg 640?wx_fmt=jpeg#imgIndex=1.jpg 640?wx_fmt=jpeg#imgIndex=2.jpg
本帖点赞记录
点赞给态度,登录/注册 就能点赞
楚秦 6 天前 赞同 +1
西安文丰 6 天前 赞同 +1
秦声悠扬 7 天前 赞同 +1
星河夜 7 天前 赞同 +1
龙行达达 7 天前 赞同 +1
小美满 7 天前 赞同 +1
亲爱的路人幸福 7 天前 赞同 +1
人潮里 7 天前 赞同 +1
人潮里我很好 7 天前 赞同 +1
江柳烟云 7 天前 赞同 +1

评论4

人潮里Lv.9 发表于 7 天前 | 显示全部楼层 | 来自陕西
感谢分享
回复 支持 反对

使用道具 举报

人潮里我很好Lv.8 发表于 7 天前 | 显示全部楼层 | 来自陕西
感谢分享
回复 支持 反对

使用道具 举报

秦声悠扬Lv.11 发表于 7 天前 | 显示全部楼层 | 来自陕西
关注中
回复 支持 反对

使用道具 举报

国力Lv.8 发表于 6 天前 | 显示全部楼层 | 来自陕西
基本都是这样
回复 支持 反对

使用道具 举报

回复

您需要登录后才可以回帖 登录 | 注册

本版积分规则

中国互联网违法和不良信息举报中心 12377

陕西互联网违法和不良信息举报电话 029-63907150

免责声明:本网站不承担任何内容提供者的信息所引起的争议和法律责任,联系侵删

Copyright © 2001-2025 荣耀西安网 版权所有 All Rights Reserved. 陕ICP备2024053929号-1|陕公网安备61011302000104
关灯 在本版发帖
扫一扫添加微信客服
扫一扫下载客户端
返回顶部
快速回复 返回顶部 返回列表