输入验证码,即可复制
微信扫码关注,即可获得验证码
只需要3秒时间
返回列表 发布新帖

[都市资讯] 「2025度小满西安马拉松赛」赛事报到10月16日正式启动!

2198 1
发表于 4 小时前 | 显示全部楼层 阅读模式 | 来自陕西

西安人都注册了,还不快来?

您需要 登录 才可以下载或查看,没有账号?注册

×
2025度小满西安马拉松赛
开跑倒计时
赛事报到
10月16日——10月18日
在西安奥体中心体育馆进行
请各位跑友,提前做好行程规划
640?wx_fmt=jpeg#imgIndex=1.jpg

01
报到时间


2025年10月16日10:00-20:00
2025年10月17日10:00-21:00
2025年10月18日09:00-21:00

02
报到预约


2025度小满西安马拉松赛
选手报到将采取【分时预约】的方式
严格控制现场的人员规模密度
参赛选手须在【掌上西马】
微信小程序预约报到时间
未预约到场将无法领取参赛物品
报到前,一定要通过【掌上西马】小程序
提前预约哦~

640?wx_fmt=jpeg#imgIndex=2.jpg

注:
1.报到预约通道10月9日上午正式开启,每小时为一个时段,每时段限2000人;请合理安排行程,务必按照预约时间前来报到领物。
2.建议参赛选手尽量选择在星期四(10月16日)和星期五(10月17日)报到领物,可避免星期六(10月18日)人流高峰。比赛当日早晨不设置现场报到。

03
报到地点
西安奥体中心体育馆

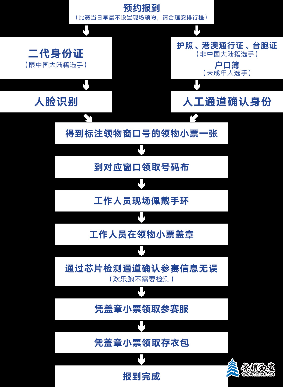
04
报到流程

640?wx_fmt=png#imgIndex=3.jpg


05
物资清单

a30a2fc68dec090beafbbbad6921a084.png

06
报到凭证

640?wx_fmt=jpeg#imgIndex=5.jpg

(一)中国大陆籍选手须持有效期内的二代居民身份证原件;
(二)中国香港、中国澳门籍选手须持港澳居民来往内地通行证原件或港澳居民居住证原件;
(三)中国台湾籍选手须持台湾居民来往大陆通行证原件或台湾居民居住证原件;
(四)非中国籍选手须持护照原件;
(五)未成年选手,须由其监护人或者法定代理人持监护人证件原件、户口簿原件,携选手本人办理领物手续;
无上述证件原件者,将拒绝为其发放参赛物品。
07
参赛手环说明


640?wx_fmt=jpeg#imgIndex=6.jpg

赛事手环是选手参加比赛、领取完赛纪念品的重要凭证,工作人员将在物品发放时为选手现场佩戴赛事手环,选手不得自行取下、损坏、转让赛事手环,否则组委会有权拒绝选手进入起跑区,组委会有权拒绝为赛事手环有明显破损痕迹的选手发放完赛纪念品。

08
温馨提示

(一)参赛物品须选手本人领取,不接受代领任何物品,选手报到现场将通过人脸识别技术对选手身份进行逐一核验。请选手报到前务必携带本人有效身份证件原件,人、证不一致的选手组委会将拒绝为其发放参赛物品,比赛日当天早晨不设置现场领物,选手须在指定时间内到达指定地点领取参赛物品。
(二)18周岁以下未成年人报名参加比赛,在赛前报到时,须报名选手及其监护人或法定代理人同时到场,并由其监护人或法定代理人现场签署参赛声明,方可领取参赛物品并参加比赛,否则不予发放参赛物品且不能检录参赛。
(三)除参赛选手本人外,未达参赛年龄要求者及婴儿车、滑板车等物品禁止进入检录集结区与赛道。
(四)报名时不收集选手服装尺码,服装尺码会根据赛事发放情况和申请顺序发放,先到先得,尽可能满足选手需求,不保证每位都能获得想要的尺码。
(五)报到现场提供参赛服装试穿,选手因个人原因想更换服装尺码,原包装未拆封的可在领物现场进行更换,原包装拆开的恕无法进行更换。
(六)因故无法参赛的选手,可在赛后10日内通过赛事官网申请除号码布、芯片以外参赛物品的邮寄服务,由此产生的邮寄费用由选手自理,具体申领方式及邮寄的参赛物品请在赛后关注官网公告。

10月16日——10月18日
让我们带着热爱与期待
来西安奥体中心
领取属于自己的赛前装备吧
640?wx_fmt=png&from=appmsg#imgIndex=8.jpg

本帖点赞记录
点赞给态度,登录/注册 就能点赞
森格瑞拉~房 20 分钟前 赞同 +1
龙行达达 半小时前 赞同 +1
秦声悠扬 1 小时前 赞同 +1
星河夜 1 小时前 赞同 +1

评论1

秦声悠扬Lv.11 发表于 1 小时前 | 显示全部楼层 | 来自陕西
奔跑吧
本帖点赞记录
点赞给态度,登录/注册 就能点赞
森格瑞拉~房 赞同 +1
回复 支持 1 反对 0

使用道具 举报

回复

您需要登录后才可以回帖 登录 | 注册

本版积分规则

中国互联网违法和不良信息举报中心 12377

陕西互联网违法和不良信息举报电话 029-63907150

免责声明:本网站不承担任何内容提供者的信息所引起的争议和法律责任,联系侵删

Copyright © 2001-2025 荣耀西安网 版权所有 All Rights Reserved. 陕ICP备2024053929号-1|陕公网安备61011302000104
关灯 在本版发帖
扫一扫添加微信客服
扫一扫下载客户端
返回顶部
快速回复 返回顶部 返回列表